More Than Engineering
Shaping Ideas into Real-World Solutions
Mechanical Design & CAD (SolidWorks)
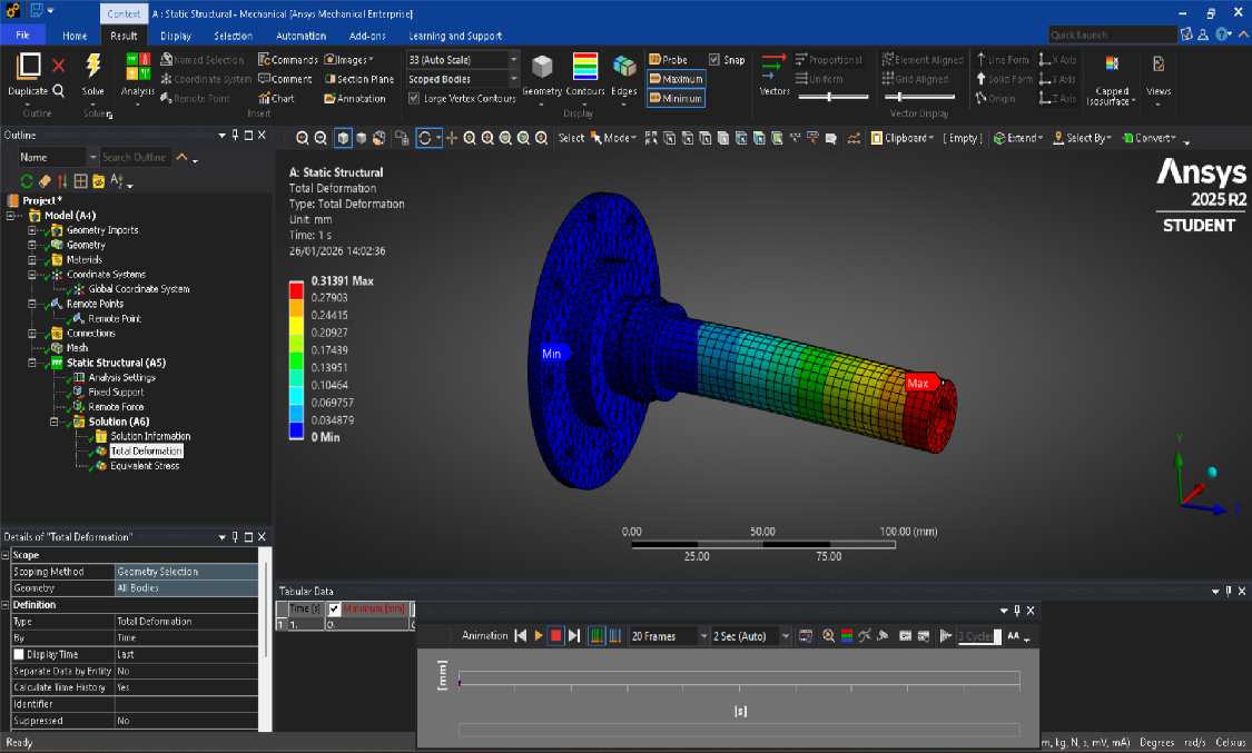
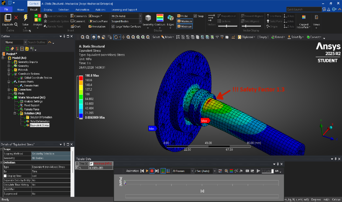
Simulation-Driven Engineering (ANSYS)
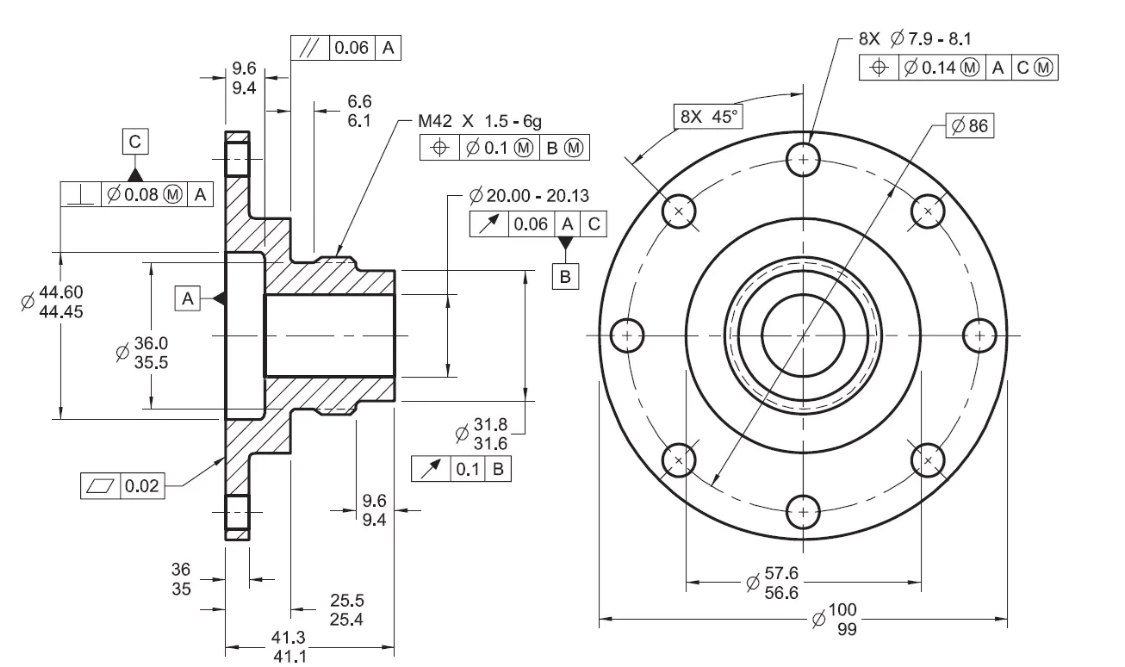
Precision & GD&T-Based Design
FMEA – Risk-Aware Engineering
Proactively identifying potential failure modes and their effects to reduce risk before problems occur. Design and process decisions strengthened through structured failure analysis.
SPC – Data-Driven Process Control
Monitoring and improving manufacturing processes using statistical methods. Ensuring process stability, consistency, and measurable quality performance.
ISO 9001 – Quality-Oriented Engineering Mindset
Engineering aligned with internationally recognized quality management principles. Focused on standardization, traceability, and continuous improvement across processes.




